天津市红桥区人民政府 2019年12月3日星期二

无障碍 简体| 繁体

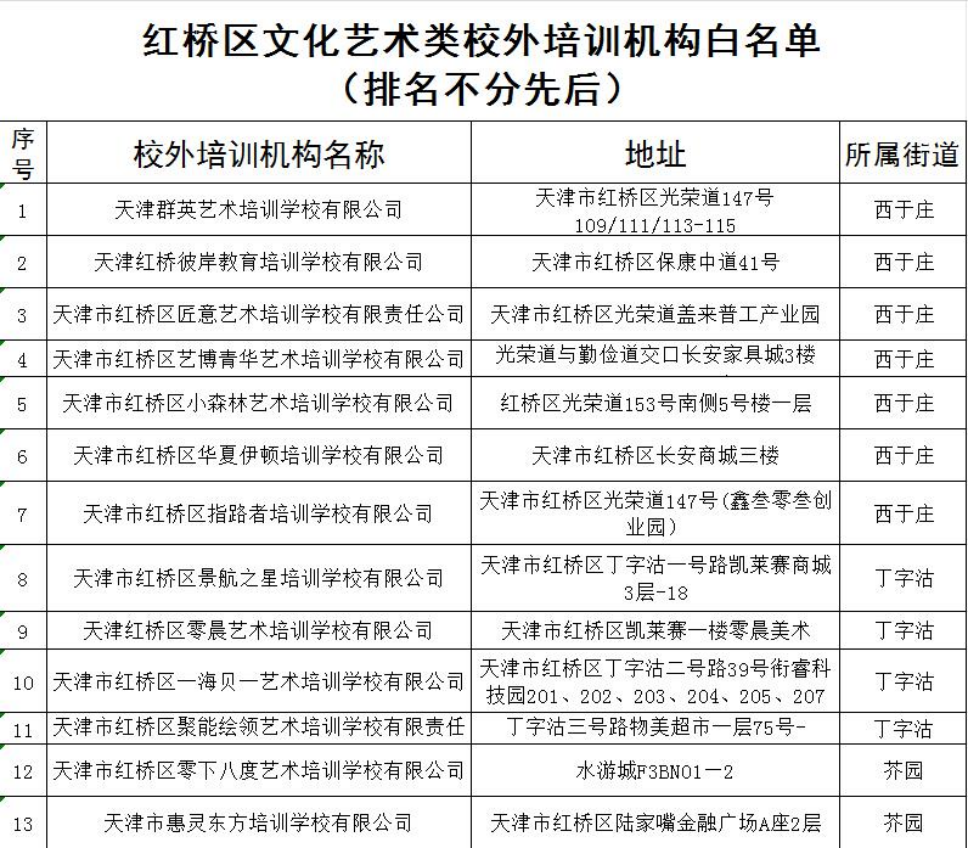
红桥这一白名单公示!
来源:天津市红桥区文化和旅游局 发布时间:2024-10-23 09:45

尊敬的家长朋友们:

为进一步强化全区艺术类校外培训机构监管,营造健康有序发展的校外培训教育环境,便于学生和家长遴选校外培训机构,保障学生和家长权益,红桥区文化和旅游局结合近期机构经营情况,在红桥区“双减”工作专班办公室指导下,对白名单进行动态管理。截止到2024年10月18日,将符合相关要求的文化艺术类校外培训机构白名单向社会公布。

请广大消费者选择校外培训机构时,以最新公布为准,增强风险意识,谨慎选择。通过教育部校外培训APP交费,签署教育部和市场监管总局制定制式合同,一次性交费不超过5000元,且不超过三个月或60课时。


附件:

关于我们 |  使用帮助 |  网站声明 |  网站地图

主办:天津市红桥区人民政府办公室

网站标识码:1201060001
ICP备案编号:津ICP备10201451号
津公网安备:12010602120171号